Bizarreness Effect: Why Weird Only Works Against a Backdrop of Normal
Author: Lee Duncan
The bizarreness effect is one of the most misunderstood levers in marketing. Most practitioners read it as “weird things are memorable” and conclude that making everything weird is the strategy. The research says something more nuanced: bizarre material is better recalled than ordinary material, but only when the two appear side by side. A uniformly bizarre campaign neutralises the very contrast that makes bizarreness work. The effect is a precision instrument, not a brand identity.

The bizarreness effect is the cognitive tendency for unusual, incongruent, or surreal information to be remembered more accurately and for longer than common information, provided the bizarre material appears alongside ordinary material. It was first studied experimentally by Delin in 1968 and formalised by McDaniel and Einstein in 1986 as a specific case of distinctiveness in memory.
This article traces the effect from its ancient roots in Roman rhetoric through the laboratory work that proved it, explains the psychological mechanisms that drive it, maps the different types of bizarreness and how they appear in advertising, examines when and why bizarre campaigns fail, and delivers a practical playbook for deploying bizarreness effectively, including calibration principles, copywriting techniques, and the contrast-management framework that separates effective bizarre marketing from expensive noise.
The Bizarreness Effect: People recall bizarre, unusual, or incongruent information more accurately than ordinary information – but only when both appear together. For marketers, this means bizarreness is a contrast device that amplifies recall at specific moments, not a blanket creative philosophy. Deploy it against an ordinary baseline, or lose the advantage entirely.
What Is the Bizarreness Effect and Where Does It Come From?
The intuition that bizarre things stick in memory is older than psychology itself. Two thousand years before any laboratory confirmed it, Cicero prescribed the technique as practical advice for Roman orators. In De Oratore (c. 55 BC), he wrote:
“When we see in everyday life things that are petty, ordinary, and banal, we do not retain them… But if we see or hear something bizarre, disgraceful, great, unbelievable, or laughable, we are likely to remember it.”
Cicero was codifying an insight that medieval scribes would later exploit systematically. Frances Yates documented in The Art of Memory (1966) how illuminated manuscripts used grotesque and bizarre marginal drawings including demons, hybrid creatures, and scatological humour as deliberate mnemonic devices. Cathedral gargoyles served a parallel function: grotesque figures on the exterior reminded illiterate congregations of moral lessons. The principle of bizarre imagery as a memory aid was understood and systematically applied seven hundred years before experimental psychology caught up.

The modern story begins in the laboratory. The effect would not receive rigorous experimental treatment until the twentieth century, and even then, the findings were more nuanced than the popular version suggests.
What is the bizarreness effect?
The bizarreness effect is the tendency for bizarre, unusual, or incongruent material to be better remembered than ordinary material when both are presented together in the same context. McDaniel and Einstein (1986) produced the landmark paper establishing distinctiveness as the mechanism, building on Delin’s (1968) first empirical study. The critical qualifier – “when both are presented together” – is what separates this effect from a generic claim that weird things are memorable. In experimental terms, the advantage appears in mixed-list designs but vanishes in pure-list designs where everything is equally bizarre.
Who first discovered the bizarreness effect?
Delin (1968) conducted the first empirical study, but the practical insight dates to Cicero in 55 BC. Delin’s work demonstrated a significant relationship between bizarreness and recall even after a fifteen-week delay. McDaniel and Einstein (1986) formalised the finding with controlled mixed-list and pure-list comparisons, establishing that distinctiveness – not bizarreness itself – was the active ingredient. Schmidt (1991) later refined the theoretical framework by distinguishing between item-specific and relational processing.
What were the original laboratory stimuli used to study the bizarreness effect?
Researchers used noun-triplet sentences where subjects imagined common sentences (“the maid swept the floor”) versus bizarre sentences (“the maid licked the bowling ball”). Recall was tested through free recall and cued recall paradigms. The genius of this design was its simplicity: the only variable was whether the relationship between the nouns was ordinary or bizarre. Everything else – sentence structure, word frequency, presentation time – was held constant. This is why the mixed-list finding was so clean: in a list containing both types, the bizarre sentences were recalled at rates 15–30% higher than the common ones.
Why do we remember weird things better than normal things?
Bizarre items create distinctive memory traces that stand out from the background of ordinary experience – the brain flags prediction errors and processes them more deeply. This is not a generic “attention” story. The distinctiveness account holds that memory works partly through contrast: items that deviate from expectations at the time of encoding leave traces that are easier to locate at retrieval. When everything in the list is bizarre, no single item stands out, and the advantage disappears.
What is the first known use of bizarre imagery in commercial persuasion?
Victorian patent medicine advertisers (1850s–1900s) used grotesque imagery to sell products with no medical value – though medieval manuscript marginalia used bizarre imagery for pedagogical persuasion centuries earlier.
Patent medicine trade cards depicted five demons symbolising ailments being fought by a dog, figures displaying superhuman strength at 150+ years old, and claims to cure everything from cancer to “female complaints” with arsenic and ground-up mummies. This was the era of snake oil – quite literally as you can see from the image here – and the weird and grotesque imagery were a product’s main competitive advantage – the treatments were useless, but the advertising was unforgettable.

Salvador Dalí’s 1969 redesign of the Chupa Chups logo offers a more refined historical example. The Surrealist painter spent one hour reimagining the logo on the back of a newspaper, creating a brightly coloured daisy shape. Critically, he suggested placing the logo on top of the lollipop instead of the side, so it would always be seen intact. The logo has remained virtually unchanged since – one of the earliest cases of high art deliberately crossing into consumer branding.
Why should marketers care about the bizarreness effect?
Attention and recall are the two bottlenecks in persuasion, and the bizarreness effect is a lever on both – but only when deployed against an ordinary baseline.Metro Trains Melbourne demonstrated this with devastating effectiveness in 2012. “Dumb Ways to Die” – an animated music video featuring cute cartoon characters dying in absurd ways before revealing a real train safety message – achieved a 30% reduction in near-miss train incidents, 320 million views, and 28 Cannes Lions including five Grand Prix. The bizarre deaths (setting fire to your hair, poking a grizzly bear) created contrast with the earnest safety message, making the unmemorable stick.
How does the bizarreness effect relate to the Von Restorff effect?
The Von Restorff (isolation) effect is the broader umbrella – any distinctive item is better remembered – while the bizarreness effect is a specific case where the distinctiveness comes from unusual or incongruent content. Hedwig von Restorff (1933) demonstrated that a single item differing from others in a list is recalled at higher rates. The bizarreness effect is one pathway to that distinctiveness. Some researchers treat them as synonymous, but the bizarreness effect involves unique cognitive processing – specifically, the elaborative effort required to resolve incongruity – that goes beyond simple perceptual isolation.
The Psychology of the Bizarreness Effect: How and Why It Works
The foundation tells us that bizarre things are remembered. The mechanism tells us why – and the why is where the practical value lives, because it reveals the conditions under which the effect operates and the conditions under which it fails.
Five theoretical mechanisms have been proposed, and the evidence suggests they operate in concert rather than competing. Understanding which mechanism dominates in a given context helps predict whether a specific bizarre campaign will work.
What is the mixed-list vs. pure-list finding and why does it matter for marketing?
Bizarre items outperform ordinary items only when both appear in the same list (mixed list); in pure-list designs where everything is bizarre or everything is ordinary, the advantage disappears entirely. McDaniel and Einstein (1986) established this, and it has been replicated consistently across three decades of research. The practical translation is immediate: a brand that makes every touchpoint bizarre – every ad, every email, every packaging element – neutralises the contrast that makes bizarreness work. The bizarre becomes the new baseline, and nothing stands out. This single finding is the most important insight for marketing application.
Does the bizarreness effect work through encoding or retrieval?
Both – encoding accounts emphasise deeper processing at study time, while retrieval accounts show bizarre items benefit from easier access during recall. Riefer and Rouder (1992) used multinomial modelling to demonstrate that bizarre sentences benefited retrieval but not storage – the information was encoded at roughly the same quality, but retrieving it was easier. Geraci, McDaniel, Miller, and Hughes (2013) found evidence for retrieval advantages specifically. The dual-mechanism finding matters for marketers: bizarre advertising may be processed at the same depth as ordinary advertising during exposure, but it is significantly easier to recall later when the consumer is making a purchase decision.
What is the difference between item-specific and relational processing in the context of bizarreness?
Bizarreness enhances item-specific processing (the distinctive features of individual items) but disrupts relational processing (connections between items and their context). Schmidt (1991) demonstrated this trade-off. In practice, this means a bizarre ad may be individually well-remembered but poorly integrated into the brand narrative. A viewer might recall “that ad with the weird animal” without connecting it to the brand that paid for it. The implication: the bizarre element must be structurally tied to the brand, not just decoratively attached.
What role does incongruity resolution play in making bizarre content memorable?
When the brain encounters incongruity, it works harder to resolve it – triggering deeper elaborative processing that creates stronger memory traces. If the incongruity is resolvable (the viewer can eventually “get it”), both recall and positive affect increase. If unresolvable (the viewer never understands why the bizarre element is there), recall may still increase but affect can turn negative. This explains why Cadbury’s gorilla ad (2007) succeeded – the emotional resolution came through the gorilla playing drums and was a scene of real joy – while purely random bizarreness often generates confusion rather than memorability.
The Philadelphia Flyers’ mascot Gritty (2018) illustrates resolvable incongruity through audience participation. When the seven-foot, googly-eyed, furry orange creature was unveiled, the initial reaction was universally negative – fans and media mocked the design. But within twenty-four hours, Gritty’s self-aware social media presence (posting Kim Kardashian-style parody photos, engaging in absurd on-ice behaviour) resolved the incongruity: the mascot was deliberately, joyfully bizarre. Gritty reached 69 million viewers on national television in his first day and appeared on GMA, Colbert, Kimmel, SNL, and John Oliver. The incongruity resolved because the mascot embraced its own absurdity – the audience went from “what is that?” to “I get it.”
How does humour interact with the bizarreness effect?
Humour mediates the facilitative effect of bizarreness in delayed recall, giving funny-bizarre content a dual processing advantage that neither humour nor bizarreness achieves alone. Macklin (2008) found that bizarreness combined with humour produced stronger delayed recall than either mechanism in isolation. The explanation is that humour adds emotional encoding (positive affect, social sharing motivation) on top of the distinctiveness encoding that bizarreness already provides. Dollar Shave Club’s “Our Blades Are F***ing Great” (2012) – a $4,500 video featuring deadpan absurdist comedy through a warehouse – combined both to devastating effect: 12 million views in three days, 12,000 new subscribers, and an eventual $1 billion acquisition by Unilever.
What is the role of mental imagery in the bizarreness effect?
Bizarre items that evoke vivid mental images produce stronger recall effects, and good imagers benefit more from bizarre imagery than poor imagers. Toyota (2002) found that high-imagery bizarre sentences were recalled significantly better than low-imagery ones, and that individual differences in imaging ability moderated the effect. Visual codes are more easily retrieved than verbal ones alone. For marketers, this means visual bizarreness (an animal performing a distinctly human activity, an impossible physical transformation) will typically outperform conceptual bizarreness that relies on abstract incongruity.
Does bizarreness improve free recall, cued recall, or recognition memory?
The effect is strongest for free recall, weaker for cued recall, and often absent for recognition memory. This has direct practical implications: bizarreness helps when you need people to spontaneously remember your brand (unaided recall in surveys, word-of-mouth recommendations), but it adds less value when recognition is the task (seeing your brand on a shelf or in a search result). Deploy bizarre creative when the marketing goal is top-of-mind awareness, not when the goal is recognition at the point of sale.

Why did Coinbase’s blank QR code Super Bowl ad work so well?
Every other Super Bowl ad was maximalist – the bouncing QR code on a black screen was the most bizarre element in the “list,” creating the purest possible mixed-list contrast. The 60-second ad consisted of nothing but a colour-shifting QR code bouncing around a black screen, evoking the old DVD screensaver. No voiceover, no brand name, no product explanation. Cost: $14 million. Result: 20 million landing page hits in one minute, crashing the site, and the app jumped from 186th to 2nd in the App Store. The CDC “Tips From Former Smokers” campaign (2012–present) demonstrates the mechanism on the other end of the spectrum – real former smokers with graphic, grotesque testimonials about jaw removal and voice box replacements achieved 16.4 million quit attempts and approximately one million successful quits because the deliberately disturbing imagery was bizarre against the baseline of sanitised public health messaging.
How Does Bizarreness Show Up Across Different Contexts?
The laboratory established a clean binary: bizarre versus ordinary. But in the real world, bizarreness is not a single phenomenon. Researchers and advertisers have identified multiple types, each engaging distinctiveness through a different cognitive pathway. Understanding the taxonomy matters because the type of bizarreness you choose determines the depth of processing it triggers, the audiences it works for, and the risks it carries.
What are the different types of bizarreness that researchers have identified?
The academic literature distinguishes two primary types: within-item bizarreness (a single object with bizarre attributes) and interacting-item bizarreness (normal objects placed in bizarre relationships with each other). Einstein and McDaniel (1987) and Worthen and Wood (2006) established within-item bizarreness – the purple cow, the singing fish, the egg that won’t crack. McDaniel and Einstein (1986) and Riefer and Rouder (1992) documented interacting-item bizarreness – “the dog rode the bicycle,” “the maid licked the bowling ball.” A further sub-distinction separates atypical bizarreness (unlikely but possible) from illogical bizarreness (impossible), and visual bizarreness (perceptual incongruity) from conceptual bizarreness (semantic incongruity).
Is within-item bizarreness or interacting-item bizarreness more effective?
Interacting-item bizarreness consistently produces stronger recall effects because the interaction creates a more complex, elaborated memory trace than a single bizarre attribute. When the relationship between two normal objects is bizarre, the brain must do more work to process the incongruity – generating a richer network of associations. A purple cow (within-item) is processed as a single unexpected attribute. A cow riding a motorcycle (interacting-item) requires building an entire relational structure that violates expectation. The richer encoding produces a stronger retrieval advantage.
How does surrealism in advertising differ from anthropomorphism, allegory, and hyperbole?
Arias-Bolzmann, Chakraborty, and Mowen (2000) identified four creative devices for absurdity in advertising, each engaging distinctiveness through a different cognitive pathway. Surrealism creates dreamlike, impossible visual scenarios (candy raining from clouds, objects sprouting from skin). Anthropomorphism gives non-human entities human characteristics (a talking animal selling insurance, a duck quacking a brand name). Allegory uses symbolic narratives that stand for something else (cartoon characters dying in absurd ways to teach train safety). Hyperbole pushes exaggeration beyond belief (a man teleporting from a bathroom to a boat to a horse in a single take). Each device creates a different kind of prediction error, and each carries different risks – surrealism may confuse, anthropomorphism may irritate, allegory may be missed, and hyperbole may desensitise.
The Skittles “Taste the Rainbow” campaign (1994–present) illustrates sustained surrealism at scale. Launched by D’Arcy Masius Benton & Bowles, it abandoned traditional candy advertising for deadpan surreal scenarios – Skittles raining from clouds, sprouting from trees, erupting as “Skittles Pox” from teenagers’ skin. The campaign achieved a 25% brand awareness increase and 30% positive sentiment increase in its first year (Journal of Advertising Research, 1995) and has survived for over thirty years by constantly reinventing its surrealism rather than repeating it.
What is the difference between atypical and illogical bizarreness?
Atypical sentences describe unlikely but possible events; illogical sentences describe impossible events – and research found the bizarreness effect only with atypical sentences, suggesting there is a ceiling where impossibility stops triggering useful elaboration. This distinction has practical consequences. A talking gecko (atypical – geckos don’t talk, but the concept is processable) is more effective than a gecko dividing by zero (illogical – the brain cannot resolve the incongruity at all). Effective bizarreness sits in the zone of “surprising but processable,” not “impossible and confusing.”
Does the bizarreness effect work differently across advertising mediums – TV, print, digital, experiential?
Visual mediums (TV, video) are better suited to interacting-item bizarreness because they can show bizarre relationships in motion, while print relies more on within-item bizarreness and digital enables passive discovery. Television allows a bizarre scenario to unfold over sixty or ninety seconds, building incongruity gradually. Print requires compressing the bizarreness into a single static image. Digital platforms enable a distinct tactic: passive discovery, where bizarre details are planted for audiences to find rather than pushed to them. KFC’s Twitter account followed exactly five Spice Girls and six men named Herb – a stealth reference to the eleven herbs and spices – and when a user discovered the Easter egg, the post earned 715,000 likes and 322,000 retweets without KFC spending a pound on distribution.
How does Japanese advertising use bizarreness differently from Western advertising?
Japanese advertising culture treats commercials as entertainment art rather than product pitches, which raises the baseline of “normal” and therefore raises the bar for what counts as bizarre. The Sakeru Gummy “Long Long Man” campaign (2017) played out as a soap opera across multiple episodes, featuring constant innuendo about “length,” plot twists, a love triangle, and a surprise ending where Long Long Man confesses his love – for the boyfriend. This serial narrative approach (half-commercial, half-soap-opera) has no Western equivalent. Japanese 15-second formats require compressed but impactful storytelling, and consumers expect more creative ambition, which means Western-style bizarreness may register as merely “normal advertising” in the Japanese context.
Does visual bizarreness work the same way as conceptual bizarreness?
Visual and conceptual bizarreness may engage different processing pathways – visual bizarreness captures immediate attention through perceptual incongruity, while conceptual bizarreness triggers deeper elaborative processing through semantic violation. Burns, Burns, and Hwang (2021) found that concurrent visuo-spatial distractor tasks did not eliminate the bizarreness effect, suggesting the mechanism may not require visual imagery per se. Morita and Kambara (2021) found a colour bizarreness effect on object recognition that did not extend to long-term memory – suggesting that visual bizarreness may capture attention without ensuring retention, while conceptual bizarreness is more likely to create durable memory traces.
How did Fevicol use bizarreness to dominate India’s adhesive market?
Fevicol and Ogilvy India, under the creative direction of Piyush Pandey, ran thirty-five years of surreal campaigns that always served a single message – unbreakable bond – achieving 70% market share and cultural icon status. The 2002 “Bus” ad showed a bus bouncing through Rajasthani sand dunes with two hundred villagers clinging to every surface. A 1998 ad featured a hen eating from a Fevicol can and producing unbreakable eggs. A 2009 ad showed a girl wearing a Fevicol-stuck moustache through multiple lifetimes. “Fevicol ka jod hai, tootega nahi” (“A Fevicol bond – it won’t break”) entered the Indian lexicon. The campaign won Cannes Silver Lion – the first Indian film to do so in six years – and demonstrates how cultural context shifts what counts as bizarre: the Rajasthani bus ad is surreal to a Western audience but reads as a hyperbolic celebration of resilience to an Indian one.

The GEICO Gecko (1999) illustrates how anthropomorphic bizarreness can become the most commercially successful mascot in advertising history. A seven-foot-eight anthropomorphic Day Gecko was created by The Martin Agency, born from someone mishearing “GEICO” as “Gecko” – and first appeared during the Screen Actors Guild strike that prevented use of live actors. Brand recall rose from 12% to over 90%, moving GEICO from ninth to second in the insurance category.
Operation Wandering Soul during the Vietnam War (1960s–70s) demonstrates that the bizarreness effect operates far beyond commercial advertising. US psychological operations played eerie ghost recordings – wailing spirits, children crying, ghostly voices – from helicopters over Viet Cong positions at night, exploiting Vietnamese folk beliefs that soldiers killed far from home would have their souls wander forever. The broader Chieu Hoi defection program achieved approximately 250,000 defections. The bizarre sonic warfare worked through exactly the same distinctiveness mechanism: the ghost recordings stood out from the ordinary sounds of combat.
When Does Bizarreness Backfire – and When Should You Avoid It?
The Foundation, Mechanism, and Complication acts make a compelling case for bizarreness as a marketing lever. This act makes the opposing case – because the conditions under which bizarreness fails are as well-documented as the conditions under which it succeeds, and ignoring them is how creative budgets get wasted.
Can the bizarreness effect backfire in marketing?
Yes, in at least three documented ways: the bizarre element can overshadow the brand, disgusting bizarreness can damage sentiment even while improving recall, and cultural offence can create backlash that overwhelms any recall benefit. The first failure pattern is the “vampire effect” – the creative is so memorable that it sucks attention away from the brand. People remember the ad but not the product. The second is the valence problem: disturbing or grotesque bizarreness may be recalled vividly but with negative associations that transfer to the brand. The third is the misjudgment of cultural boundaries, where what the creative team finds edgily bizarre, the audience finds offensive.
Burger King UK’s International Women’s Day campaign (2021) is the textbook case. The brand tweeted “Women belong in the kitchen” as a provocative hook for a scholarship program for women in culinary arts. The shock overshadowed the message entirely, causing a 30% spike in negative sentiment (Brandwatch data). The brand was remembered – but for the wrong reason. The bizarre element (a misogynistic statement from a corporate account) was not defensible when questioned, failed the test of connecting to brand value, and was not tested with a diverse sample before launch.
What happens when a brand makes everything bizarre – does the effect wear off?
Yes – this is the direct marketing application of the pure-list finding: when everything is bizarre, nothing stands out, and the recall advantage disappears. Liquid Death ($1.4 billion valuation, $333 million annual revenue by 2024) is an active test of this principle. Mountain spring water in tallboy cans with heavy metal skull imagery, the tagline “Murder Your Thirst,” and campaigns including hiring a witch doctor to curse plastic bottles and a “Sell Your Soul” promotion. The entire brand identity is bizarre. The open question is whether Liquid Death can sustain the contrast effect long-term – and the answer may be that they create internal contrast by pairing death metal aesthetics with serious sustainability messaging, maintaining at least one ordinary baseline within the brand.
Does bizarreness improve brand recall or just ad recall – and does that distinction matter?
Schmidt (1991) demonstrated that bizarreness can improve ad recall without improving brand recall – a critical distinction that determines whether your bizarre campaign drives revenue or just wins creative awards. The Carly Fiorina “Demon Sheep” political ad (2010) – a man in a bad sheep costume with glowing red eyes crawling through a field – is permanently memorable but widely regarded as having hurt the campaign it was meant to help. High recall, negative persuasion. In commercial advertising, the same failure pattern is called the “vampire effect”: the creative is so bizarre it sucks attention away from the brand. The test is simple: when someone retells the ad, do they mention your brand name, or just the bizarre element? If the answer is “that ad with the [bizarre thing]” rather than “that [brand] ad,” you have a vampire effect problem.
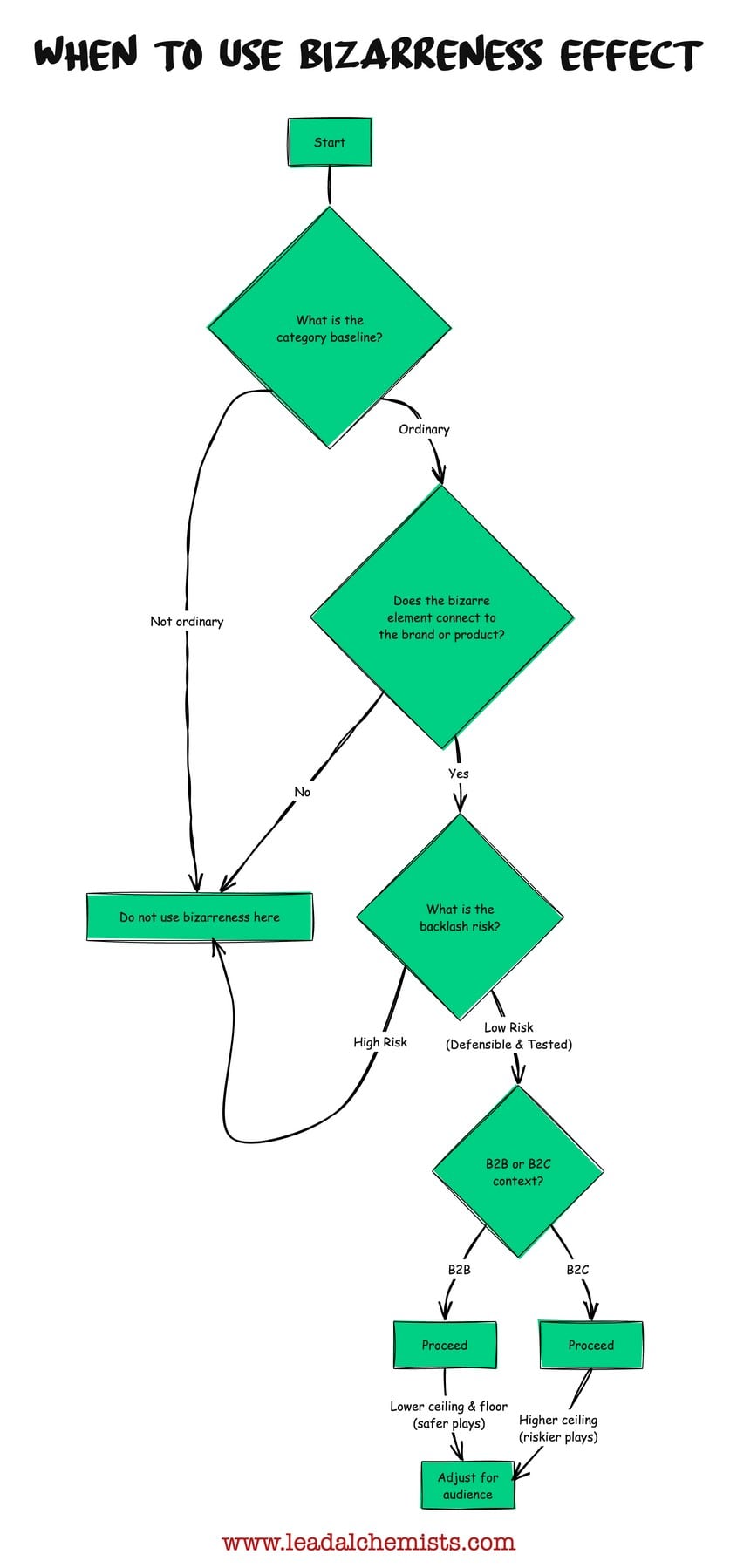
How does bizarreness work differently in B2B vs B2C marketing?
In B2B, buyers manage professional risk – recommending a bizarre vendor to a procurement committee can feel professionally dangerous – but 80% of B2B buyers report emotional factors influence even million-dollar decisions (IntentAmplify). The B2B playbook is controlled bizarreness: enough to create distinctiveness and recall in a sea of white papers and corporate jargon, but calibrated to pair with credibility signals. A superhero image in a law firm’s LinkedIn campaign is sufficiently bizarre for the category without undermining professional trust. A death metal aesthetic for an enterprise SaaS company is likely too far.
The decision rule: if your customers are individual consumers making fast, emotional, low-risk decisions, the bizarreness ceiling is high – push as far as the brand can credibly sustain. If your customers are B2B buyers making considered, committee-reviewed, career-affecting decisions, the bizarreness ceiling is lower – but the floor is also lower, because most B2B marketing is so uniformly dull that even mild bizarreness creates significant contrast.
Does negative or disgusting bizarreness work as well as positive or humorous bizarreness?
Valence matters – disturbing bizarreness can improve recall while damaging sentiment, which means the right choice depends on whether you need recall alone or recall plus positive affect. The CDC “Tips From Former Smokers” campaign deployed deliberately disturbing imagery (jaw removal, voice box insertion) and achieved 16.4 million quit attempts and one million successful quits. The grotesque bizarreness was effective because positive affect was not the goal – behaviour change was. For consumer brands, where positive brand association is essential, humorous bizarreness consistently outperforms negative bizarreness because it achieves the same recall advantage without the sentiment cost.
Are there ethical concerns with deliberately bizarre marketing, especially targeting younger audiences?
Children process bizarre content differently – they may not distinguish between entertaining bizarreness and genuine threat, raising questions about manipulative persuasion. The attention-capture mechanism of bizarreness operates on prediction error, which is a basic cognitive process. Children’s schemas (expectations about how the world works) are less developed, meaning their prediction errors are less refined – they may not recognise that the bizarre element is deliberately constructed to capture their attention. Responsible use of the bizarreness effect in children’s marketing requires ensuring the bizarre element is clearly fantastic (not threatening) and that the product message is separable from the attention device.
Does the bizarreness effect work the same way across cultures?
The underlying memory mechanism appears cross-cultural, but what counts as “bizarre” is culturally contingent – which means the contrast threshold varies by market. Western cultures tend to focus on object details (within-item processing), while Eastern cultures attend more to contextual relationships (relational processing). The practical consequence: within-item bizarreness (bizarre object attributes) may be more effective in Western markets, while interacting-item bizarreness (bizarre relationships between objects) may resonate more strongly in East Asian markets. Japanese advertising is more bizarre by Western standards as a baseline, which means the threshold for creating meaningful contrast is higher in Japan.
How does repeated exposure affect the bizarreness effect – does it extinguish over time?
Repeated exposure to the same bizarre stimulus reduces its distinctiveness as it becomes the new normal, but refreshing the bizarreness prevents habituation.Dos Equis ran “The Most Interesting Man in the World” for a decade (2006–2016) by constantly inventing new hyperbolic scenarios – “speaking French… in Russian,” “slamming a revolving door,” “finding the Fountain of Youth but not drinking because he wasn’t thirsty.” The character stayed the same; the specific bizarreness was always novel. Sales increased 22% while other imported beers fell 4%. Brands that rely on a single bizarre gimmick – the same joke, the same visual trick, the same absurd scenario repeated – risk habituation as the audience’s schema updates to expect the bizarre element.
When does the opposite of bizarreness – radical normality – work better?
In a saturated bizarre environment, radical normality can itself become the distinctive element – the principle is contrast, not bizarreness per se. Coinbase’s Super Bowl QR code demonstrated this: the most bizarre element in a list of maximalist Super Bowl ads was the one with nothing in it. If your competitive landscape is already chaotic and bizarre (social media feeds, gaming advertising, streetwear branding), deploying restrained normality may create the same distinctiveness that bizarreness creates in a normal environment. The underlying mechanism is identical – the brain flags whatever violates the local norm.
What is the role of individual differences in imaging ability?
Good imagers recall target words in bizarre-image sentences better than poor imagers, suggesting the effect is partially mediated by the vividness of mental imagery. Toyota (2002) demonstrated that imaging ability moderates the bizarreness effect. For marketers, this means campaigns targeting audiences with high visual processing tendencies (designers, gamers, artists) may benefit disproportionately from visual bizarreness, while campaigns targeting audiences with lower visual processing tendencies may need to rely more on conceptual or relational bizarreness.
Nando’s “Last Dictator Standing” (South Africa, 2011) demonstrates how political context can turn bizarreness lethal for a brand. The sixty-second ad showed Robert Mugabe dining alone at Christmas, reminiscing about deceased dictators – playing water tag with Gaddafi, karaoke with Mao, snow angels with Saddam. The ad was pulled after death threats from Mugabe’s youth militia. It generated massive viral reach – but the threats that forced its removal illustrate the outer boundary of where bizarreness becomes unsafe for the people making it, not just risky for the brand.
Cards Against Humanity’s Black Friday anti-marketing stunts (2015–2016) raise a different nuance. In 2015, the company sold “nothing” for five dollars – 11,248 customers spent $71,145. In 2016, it raised $100,000 to dig a pointless hole in the ground, then filled it back in. When the “product” itself is the bizarreness, the contrast-dependency question inverts: the ordinary baseline is every other brand’s Black Friday sale, and the anti-sale is the bizarre element. It works – but only because the brand identity and the bizarreness are the same thing.
Oatly’s “Wow No Cow” lawsuit marketing (Sweden, 2014–2015) shows how external negative reactions can amplify the bizarreness effect. CEO Toni Petersson filmed himself singing a song about oat milk. The campaign compared oat milk to cow’s milk so aggressively that Sweden’s dairy industry sued. Oatly published the lawsuit online and positioned itself as an activist brand “bullied” by Big Dairy. Sales increased 45% in Sweden. The lawsuit became the marketing – the expected response to legal action (shame, withdrawal) was replaced by celebration, creating a meta-bizarreness that multiplied the effect.
How to Deploy the Bizarreness Effect in Your Marketing
Everything up to this point has been about understanding the mechanism well enough to use it correctly. This act synthesises the research into a practitioner’s playbook: where in the buyer journey, which channels, which creative devices, and how to calibrate the degree of bizarreness for your specific brand context.
Where in the buyer journey is bizarreness most effective – awareness, consideration, or decision?
Top-of-funnel awareness – bizarreness excels at capture and recall, which are the first bottleneck in persuasion. At the consideration stage, trust and detail matter more. At the decision stage, credibility and risk reduction dominate. Deploy bizarreness to get noticed and remembered, then transition to conventional credibility signals for conversion. The one exception: if your product is inherently bizarre or taboo (Poo-Pourri, Cards Against Humanity), bizarreness can work through the entire funnel because it is the product story, not just the advertising device.
What is the contrast-management principle and how do you apply it?
The contrast-management principle means ensuring an ordinary baseline exists for bizarreness to work against – without that baseline, the mixed-list condition that drives the effect cannot exist. In campaign planning, this means: (1) most touchpoints should be normal – conventional emails, standard landing pages, professional customer service, (2) the bizarre element should be concentrated at one or two key moments in the customer journey, and (3) if your entire brand is bizarre, you need internal contrast – a straight-faced value proposition that provides the ordinary baseline against which the bizarre aesthetics work. The sustainability messaging behind the skull imagery, the sincere customer service behind the unhinged social media voice.
What specific copywriting or creative techniques use the bizarreness effect?
Four practitioner-ready techniques, each exploiting a different pathway to distinctiveness:
- Impossible attribute assignment – Give a product a property it cannot have. “This email will self-destruct in 24 hours.” This works because it triggers elaborative processing: the reader must resolve the incongruity between a digital object and physical destruction, which creates a distinctive memory trace that outlasts the inbox.
- Role reversal – Flip the expected relationship between brand and consumer. “We don’t want your business – unless you’re serious about [outcome].” This works because the schema violation (a company discouraging purchase) triggers prediction error, and the qualifying condition redirects the attention toward the desired brand positioning.
- Escalating absurdity – Start normal, then progressively become bizarre. Old Spice’s “The Man Your Man Could Smell Like” (2010) opened with a conventional premise (an attractive man addressing women) and escalated through impossible set transformations – bathroom to boat to horse – in a single unbroken take. The escalation structure maintains the ordinary baseline (the opening) while increasing the bizarreness, keeping the mixed-list contrast alive within a single piece of creative. The result: body wash sales up 125% within six months, 40 million YouTube views in the first week.
- Stealth planting – Hide bizarre details for audiences to discover rather than pushing them. This exploits the passive discovery pathway, where the audience’s own act of finding the bizarre element creates a personal connection to the brand. The bizarre element must be clever enough to reward the discoverer – a hidden joke, an impossible detail, a secret reference.
How do you ensure the bizarre element carries the brand name rather than overshadowing it?
The brand must BE the bizarreness or be inseparable from it – otherwise, you risk the vampire effect where the creative is remembered but the brand is forgotten.Three structural approaches work: (1) make the brand name the bizarre element itself (Aflac – the duck’s quack IS the name), (2) make the product the vehicle of the bizarreness (Blendtec’s “Will It Blend?” – the blender IS the bizarre destruction device), (3) make the brand’s core value proposition the resolution of the incongruity (Poo-Pourri – the taboo subject IS the product category). Dos Equis’ “The Most Interesting Man in the World” (2006–2016) – Jonathan Goldsmith portraying a bearded gentleman in absurdly hyperbolic scenarios (“speaking French… in Russian”) – ran for a decade and tripled the business because the character was inseparable from the brand’s positioning on worldly sophistication.
How can a marketer calibrate the degree of bizarreness for their brand context?
The calibration principle: bizarreness must be unusual relative to the category norm, not unusual in absolute terms. For insurance (a conservative category), a talking animal mascot is sufficiently bizarre – the category is so staid that even mild anthropomorphism creates meaningful contrast. For energy drinks (already loud and aggressive), you need death metal water branding to stand out. For banking (extremely conservative), even a slightly unusual visual in an email subject line can create meaningful contrast. Match the degree of bizarreness to the baseline of ordinary in your specific category, not to some absolute scale of weirdness.
What channels work best for deploying bizarreness – social media, TV, outdoor, email?
Bizarreness works best where the surrounding content is predictable and the audience is in a passive consumption mode, creating the strongest possible ordinary baseline. Television provides a built-in mixed list: your bizarre ad appears among conventional ones. Social media feeds create a scroll-stopping opportunity: the bizarre post interrupts the ordinary feed. Email subject lines sit in an inbox full of corporate language – even mild bizarreness (“We just deleted your account. Kidding. But read this.”) stands out. Outdoor works when the physical environment is the ordinary baseline: a bizarre billboard on a normal street creates environmental contrast that a bizarre billboard in Times Square does not.
How can you test whether the bizarreness effect is working in your specific case?
Run an A/B test measuring both unaided recall (can they name your brand without prompting?) and aided recall (do they recognise your brand from a list?) – if unaided recall increases but aided recall doesn’t change, the bizarreness is working on brand memory. If ad recall increases but brand recall doesn’t, you have a vampire effect problem: the creative is stealing attention from the product. The fix is structural – tie the bizarre element closer to the brand name or product. If neither increases, the bizarreness is not creating sufficient contrast against the audience’s expectations.
How did Wendy’s Twitter roasts achieve 37% lift in ad recall?
Wendy’s adopted a persona that was bizarre for a corporate brand – insulting customers and roasting competitors – against the ordinary baseline of safe, polished corporate social media, creating the contrast necessary for the mixed-list effect. The brand replied to 20,000+ tweets averaging fifteen minutes per response. #NationalRoastDay achieved 116 million views and reached 30% of the platform audience. The 37.4% lift in ad recall and 28.1% lift in awareness came because Wendy’s was doing something no other fast-food brand was doing – the ordinary behaviour of competitors was the baseline that made Wendy’s bizarre voice work.

Duolingo’s “unhinged” TikTok mascot strategy (2021–present) demonstrates the playbook in a social media context. The owl mascot Duo became a chaotic, desperate, thirsty social media character – making passive-aggressive threats, thirsting over celebrities, staging fake deaths. The brand grew from 50,000 to 16 million TikTok followers in four years, achieving an 11% engagement rate versus the 2–3% brand average, and monthly active users tripled from 40.5 million to 116.7 million. The strategy worked because Duolingo’s core product (a language-learning app) is the ordinary baseline against which the unhinged mascot behaviour is bizarre.
Intermarché’s “Inglorious Fruits and Vegetables” (France, 2014) demonstrates bizarreness in an unexpected industry. The French supermarket chain gave ugly, misshapen produce its own aisle with names like “The Grotesque Apple” and “The Failed Lemon,” sold at 30% discount. The produce IS the bizarre element – instead of hiding imperfection, the campaign celebrated it. Store traffic increased 24%, the campaign spawned global copycat initiatives (Imperfect Foods in the USA, Querfeld in Germany), and the ordinary baseline was every other supermarket’s uniformly pretty produce section.
What is the minimum amount of bizarreness needed for the effect to work?
The threshold is schema violation – ensuring that your bizarre content falls outside of the audience’s existing expectations for the category, and there is no universal minimum baseline for bizarre vs ordinary because it depends on the category baseline.
Mild violation (slightly unexpected rather than truly bizarre) produces moderate recall effects, but has lower backlash risk – it won’t offend as strongly.
Strong violation (deeply bizarre) produces strong recall but with higher backlash risk. The LBJ “Daisy” political ad (1964) – a little girl picking daisy petals while a nuclear bomb detonates – proved that extreme bizarreness can be so memorable that a single airing is sufficient. It aired once and is still discussed sixty years later. Most campaigns need more than one exposure, but the principle holds: the stronger the schema violation, the fewer exposures needed for recall.
In 1985, Levi’s created their famous Launderette ad, featuring a young man, played by Nick Kamen, stripping to his underwear in a public launderette, in order to wash his Levi’s jeans. It took an everyday situation from the time and made it surreal – a handsome man undressing in public. Somewhat controversial, but with edginess that perfectly suited the brand at the time, it put Levi’s firmly in the public eye and was still spoken about years later, indeed being parodied in the video for the Genesis hit single, “I Can’t Dance”.
How should a marketer balance bizarreness with brand safety?
Three guardrails provide balance when considering whether or not to use bizarreness, and also when deciding just how extreme you can safely go without crossing the line and damaging your brand or sales. These guardrails are:
- The bizarre element must be defensible if questioned
- It must connect to the product or brand value proposition
- It must be tested with a diverse sample before launch.
Burger King’s cringeworthy “Women belong in the kitchen” tweet failed all three in spectacular style: it was not defensible when questioned (“we were promoting scholarships” was too far from the surface meaning), it did not connect to the product, and it clearly was not tested with women before launch.
By contrast, Blendtec’s genius “Will It Blend?” campaign (2006) featuring founder Tom Dickson blending iPhones, golf balls, and rake handles, passed all three: the destruction was obviously staged and fun (defensible), it demonstrated the product’s core benefit (power), and the audience for blender content self-selected as interested. The result: 700% sales increase from a series that started as a $50 experiment. This great campaign is still memorable now – I can recall personally thinking “no way!” when he put a new iPhone into the blender and hit start!

Want to Go Deeper?
Three books that together cover the bizarreness effect from its deepest historical roots to its most practical applications:
- The Art of Memory by Frances Yates – The definitive history of bizarre imagery as a memory technology, from Cicero through the medieval period to the Renaissance. Essential for understanding that the bizarreness-memory link is not a modern discovery but a two-thousand-year-old practitioner’s tool.
- Distinctiveness and Memory edited by R. Reed Hunt and James B. Worthen – The academic framework that contextualises the bizarreness effect within the broader distinctiveness literature. Includes Hunt and Worthen’s own work on the relationship between bizarreness, isolation, and recall.
- Alchemy: The Surprising Power of Ideas That Don’t Make Sense by Rory Sutherland – The practitioner’s bible for counterintuitive marketing. Sutherland’s central thesis – that the most effective ideas are often the ones that seem irrational – is the bizarreness effect translated into a strategic philosophy.
Final Thoughts
The bizarreness effect is not permission to be weird. It is a precision instrument with one operating condition: contrast. The bizarre must appear against a backdrop of normal, or it stops being bizarre at all.
The marketers who use this effect best are the ones who understand that most of their work should be ordinary. They build a baseline of competent, clear, expected communication – and then deploy a single, carefully constructed bizarre element at the moment it matters most. The bizarre element appears once. The unexpected mascot quacks the brand name once. The ugly fruit gets its own aisle once. Each works because it violates a specific expectation in a specific context.
The marketers who waste their creative budgets are the ones who read “weird is memorable” and conclude that everything should be weird. They build pure-list campaigns where nothing stands out because everything is trying to stand out. They are the marketing equivalent of someone who types every sentence in ALL CAPS – the emphasis cancels itself.
Build your ordinary baseline. Identify the one moment where contrast will have the greatest impact. Make that moment genuinely bizarre – surprising, processable, and structurally tied to your brand. Then measure unaided recall, not just engagement.
That is the entire playbook. The rest is calibration.
Ready to audit your current campaigns for bizarreness opportunities? Map every customer touchpoint and rate it on a 1–5 ordinariness scale. The moment with the lowest score is where bizarreness will have the least impact. The moment with the highest score – the most ordinary, expected, forgettable touchpoint – is where a single bizarre element will create the most contrast and the strongest recall.
Key Takeaways
- The bizarreness effect only works in mixed-list conditions – bizarre material alongside ordinary material. A uniformly bizarre campaign neutralises the contrast that drives recall.
- Bizarreness is strongest for free recall (spontaneous brand memory) and weakest for recognition memory (seeing the brand on a shelf). Deploy it when top-of-mind awareness is the goal.
- Interacting-item bizarreness (normal things in bizarre relationships) consistently outperforms within-item bizarreness (a single bizarre object) because it creates richer memory traces.
- The brand must BE the bizarreness or be inseparable from it. If the bizarre element is decorative rather than structural, you get the vampire effect: remembered creative, forgotten brand.
- B2B bizarreness requires lower intensity but faces a lower bar – most B2B marketing is so uniformly dull that even mild bizarreness creates significant contrast.
- Negative or disgusting bizarreness can achieve recall without positive affect. Use it for behaviour change (public health), not for consumer brand building.
- Test with the two-metric test: if unaided recall rises but brand recall does not, the bizarreness is working for the creative, not the brand. Restructure the bizarre element’s connection to the product.
Frequently Asked Questions
What is the difference between the bizarreness effect and the humour effect?
The humour effect improves recall through emotional arousal and social sharing motivation, while the bizarreness effect improves recall through distinctiveness and elaborative processing – they are mechanistically distinct even though they often co-occur. Not all bizarreness is funny (grotesque public health campaigns are bizarre but deliberately unfunny), and not all humour is bizarre (a well-crafted observational joke can be funny without violating any schema). When both are present – as in the best viral advertising campaigns of the last decade – the content benefits from dual encoding: the distinctiveness of bizarreness plus the emotional encoding of humour. Macklin (2008) found that this combination produced stronger delayed recall than either mechanism alone.
How long does the bizarreness effect last in memory?
Delin (1968) found a significant bizarreness-recall relationship after a fifteen-week delay, suggesting the effect produces durable memory traces rather than merely short-term attention spikes. However, the effect erodes with repeated exposure to the same bizarre stimulus as the brain’s schema updates to expect it. Campaigns that survive for decades do so by constantly refreshing their specific bizarreness – new scenarios, new impossible situations – rather than replaying the same gimmick. For practical purposes, a single bizarre campaign element can produce recall advantages that persist for months, but only if the bizarreness was sufficiently strong and sufficiently novel relative to the audience’s expectations.
Is the bizarreness effect the same as the Von Restorff effect?
The key distinction is perceptual vs. semantic: the Von Restorff effect can operate through any form of contrast (a red item in a list of blue items), while the bizarreness effect specifically requires conceptual incongruity that triggers elaborative processing. A bright-coloured banner ad stands out through perceptual isolation – Von Restorff. A banner ad showing a fish wearing a business suit stands out through semantic violation – bizarreness. Both improve recall, but through different cognitive pathways. For marketers, the practical implication is that the bizarreness effect demands more creative risk (you must violate a schema, not just change a colour) but produces deeper memory traces because the brain invests more processing effort in resolving the incongruity.
Does the bizarreness effect exist, or have some researchers debunked it?
The effect is real but heavily context-dependent – it reliably appears in mixed-list free recall but not in pure-list designs or recognition tasks. Schmidt (2012) argued the effect may not exist or may worsen recollection in some conditions, and his critique is methodologically sound: many early studies did not adequately control for list composition. The consensus position, supported by meta-analyses and multinomial modelling, is that the effect is genuine but its conditions are specific. It requires mixed lists, it is strongest for free recall, and it may not persist for all types of retention tests. For marketers, the practical implication is reassuring: real-world advertising environments are inherently mixed lists (your ad appears among ordinary ads), which is exactly the condition where the effect is most robust.
What is the relationship between the bizarreness effect and attention?
Bizarreness captures attention through prediction error – the brain flags stimuli that violate expectations – but attention capture is necessary, not sufficient for the memory advantage to persist. Attention is the first gate: if the bizarre element does not capture attention, no downstream processing occurs. But the bizarreness effect specifically depends on what happens after attention is captured – the elaborative processing triggered by incongruity resolution. A bizarre stimulus that captures attention but cannot be resolved (pure randomness, nonsensical juxtaposition) may attract a glance without creating a durable memory trace. The most effective bizarre marketing is bizarre enough to capture attention and coherent enough to reward the processing effort.
Can artificial intelligence or algorithmic content creation apply the bizarreness effect?
AI can generate bizarre content at scale, but the risk is flooding channels with bizarreness and destroying the ordinary baseline that the mixed-list effect requires. If every AI-generated ad is bizarre, the strategic value of bizarreness – which depends on scarcity and contrast – disappears. The more likely application is using AI to identify the optimal moments for bizarreness within a campaign (the touchpoints where the ordinary baseline is strongest) and to test multiple bizarre variants for recall impact. The creative judgment of what kind of bizarreness to deploy and how much is sufficient remains a human strategic decision for now.About The Author

About the Author
Lee Duncan is the author of Double Your Business (Financial Times Publishing) and has spent nearly two decades studying the psychology of persuasion. He has advised clients across travel, manufacturing, retail, healthcare, and financial services, including Payplus Payroll, Edinburgh Boiler Company, Watson Gym Equipment, and Airworld Tours. He writes about what actually works at LeadAlchemists.com.
